内蒙古农畜产品加工公共服务体系平台
|
会员登录
内蒙古农畜产品加工公共服务体系平台
本站首页
协会动态
协会动态
通知公告
要闻关注
会员动态
科技成果库
专家资源库
专家资源介绍
技术专家
创新团队
产业政策
金融服务
产品展示
乳制品
牛羊肉制品
玉米制品
马铃薯制品
大豆制品
米面油糖
杂粮制品
休闲方便制品
调味制品
特色保健制品
酒类产品
加入协会
协会介绍
协会章程
入会须知
协会会员单位
联系我们
当前位置:
首页
/
金融服务
栏目导航
本站首页
协会动态
科技成果库
专家资源库
产业政策
金融服务
产品展示
加入协会
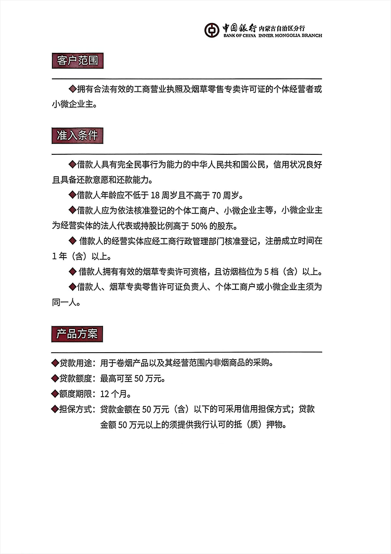
惠如愿·惠民贷(个人客户)
来源:中国银行内蒙古自治区分行
发布时间:2025-12-01 10:40
点击:
17
版权和免责声明:如果你认为本网转载的内容涉及侵权,请作者尽快联系我们删除。